图片新闻
凯原法学院10项成果荣获第十七届上海市哲学社会科学优秀成果奖 发布时间: 2025年09月11日
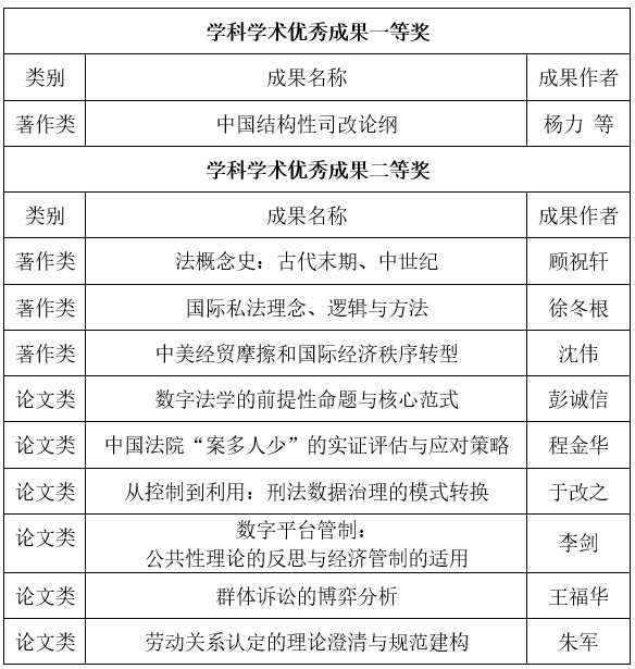
近日,上海市哲学社会科学优秀成果评奖委员会公布第十七届哲学社会科学优秀成果奖获奖名单。凯原法学院共有10项成果榜上有名,其中1项成果荣获一等奖,9项成果荣获二等奖,涵盖论文类与著作类多个类别,充分彰显了学院在法学领域的学术实力与研究深度。

杨力教授著作《中国结构性司改论纲》获学科学术优秀成果奖著作类一等奖。顾祝轩副教授著作《法概念史:古代末期、中世纪》、徐冬根教授著作《国际私法理念、逻辑与方法》、沈伟教授著作《中美经贸摩擦和国际经济秩序转型》,荣获学科学术优秀成果奖著作类二等奖。此外,彭诚信教授、程金华教授、于改之教授、李剑教授、王福华教授、朱军副教授六位教师在论文类奖项中亦有所斩获,分别荣获学科学术优秀成果奖论文类二等奖。
上海市哲学社会科学优秀成果奖是在中共上海市委领导下设立的上海市哲学社会科学最高奖项,每两年评选一次,旨在表彰近年来为推动党的创新理论体系化学理化研究、加快构建中国哲学社会科学自主知识体系、服务经济社会高质量发展作出重要贡献的优秀学者和优秀成果。
长期以来,凯原法学院高度重视科研工作,持续完善科研支持机制,积极营造浓厚的学术氛围,鼓励教师聚焦重大理论与实践问题开展原创性研究。此次获奖既是对我院教师辛勤耕耘的肯定,也体现了学院推动有组织科研、打造高水平法学研究生态的成效。学院将继续以“双一流”建设为契机,凝聚学术力量,助力科研成果更好地服务国家发展和社会进步。