招生简章
【招生简章】上海交通大学“家族财富风险管理”高级研修班(第二期) 作者: 培训中心 发布时间: 2023年12月07日
上海交通大学是我国历史最悠久、享誉海内外的著名高等学府之一,是教育部直属并与上海市共建的全国重点大学,其前身是创办于1896年的南洋公学。经过120多年的不懈努力,上海交通大学已经成为一所“综合性、研究型、国际化”的国内一流、国际知名大学。
、
上海交通大学法学教育可以追溯至南洋公学时期的特办和政治班教育。自2012年起,在QS世界大学法学学科排名榜中连续9年进入全球法学百强,被誉为全国发展最快的法学院之一。
一、项目背景
过去的40年,是中国经济快速发展的黄金时代,造就了一大批成功的民营企业家。企业家们创富不易,守富和传富则更具有挑战性。当下,企业家们可能被各种风险环绕,自身及子女婚姻家事风险,企业及个人税收风险,继承信托纠纷风险,企业资产与家庭财富关联风险,财富管理行业混乱和金融产品风险,公益慈善正常运作风险,境外资产管理风险等等。想要认知、理解、控制和梳理这些家族财富管理中的风险,需要我们拥有系统性的法律思维。
基于此,上海交大法学院集合家族财富风险管理领域的顶级法律专家,以及其他各个相关领域的资深专家,为企业家和家族财富管理从业者,精心打造了一套系统的家族财富风险管理的法律课程,实现企业家家族财富的风险隔离与代际传承,助力我国民营企业的平稳有序传承以及民营经济的稳定健康发展。

二、招生对象
1、家族企业创始人、配偶、继承人及参与家族财富管理的其他家族成员。
2、涉及家族财富管理的职业经理人,信托管理人、律师、财税师以及家族办公室、私人银行、基金,证券、保险等领域涉及家族财富管理的相关从业人员。
三、项目目标
完成项目后,学员可以全面了解家族财富风险管理及应对措施和案例,4天的课程让我们获得一个从认知风险,理解风险,控制风险,管理风险的家族财富风险管理系统方案,从而帮助家族完成财富守护和传承。
四、项目特色
课程直击前沿热点
课程设计经过深度调研,联合高校、企业财富领域资深专家反复打磨,直击家族企业财富传承的痛点、难点,构建家族财富较全面的知识体系。
一流行业专家授课
由知名高校教授、资深律师、金融机构专家、财富规划专家、资产管理专家等担任老师,深度解答学员疑惑,帮助家办和企业二代梳理财富管理和传承的知识图谱。
实务场景全面解析 注重问题和实操导向,理论结合实践,分享国内外的真实案例、场景,帮助学员高瞻远瞩,即刻应对当下实操难题。 共享优质圈层资源 精选行业领军人物,并通过互动式教学、参访等多元方式,促进学员、讲师的沟通与交流,共建研究体系,共享圈层资源。
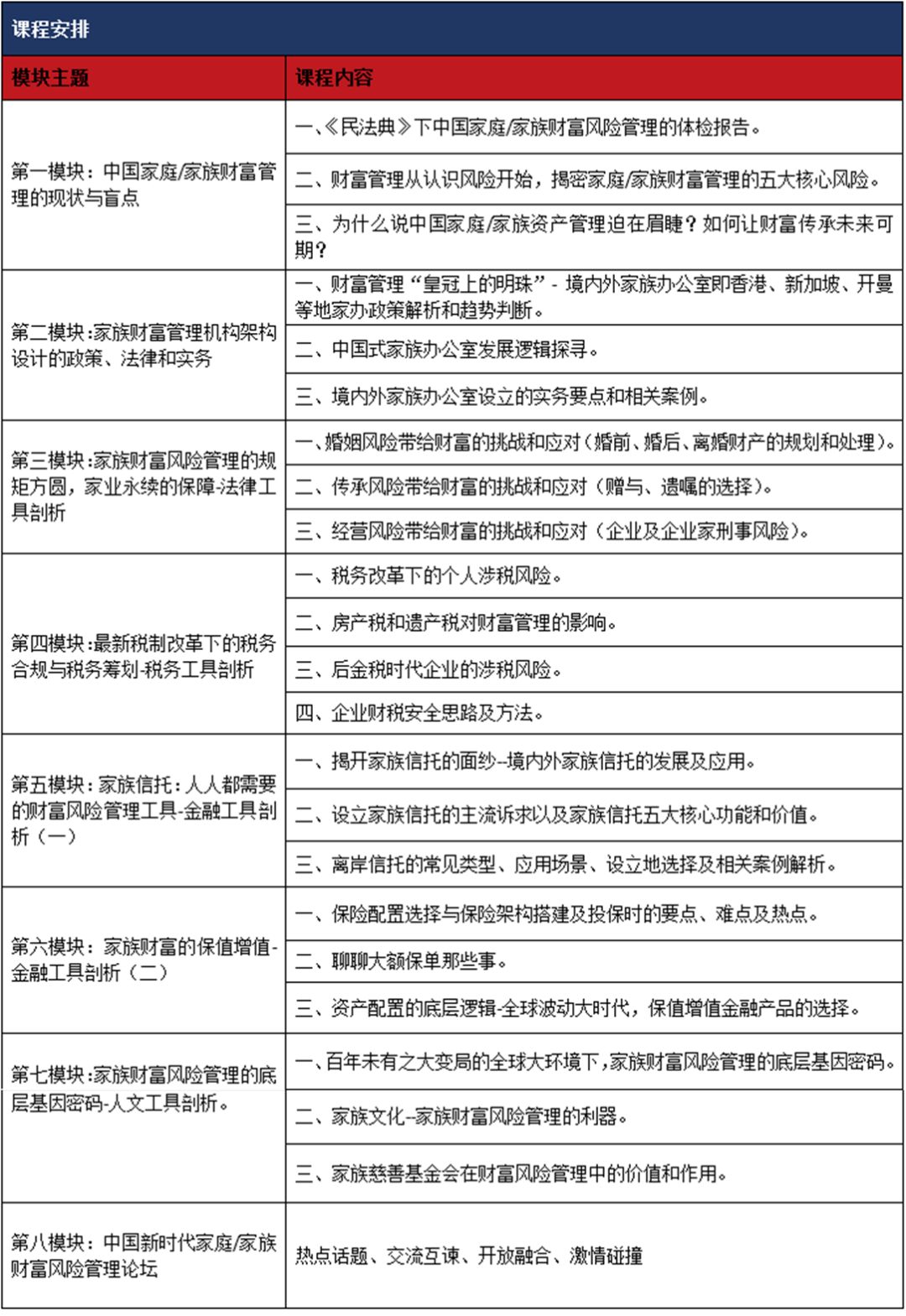
体验名校学习氛围 课程时间安排充分考虑学员特点,平衡工作、学习和生活;理论课程讲授和行业走访穿插进行,松弛有度,游刃有余。结业后,颁发上海交通大学非学历教育培训结业证书。 五、课程内容
本项目旨在培养参与家族财富管理领导者,课程涵盖家族领导者的法律视野、家族财富税务规划、家族传承的顶层结构设计、全球化投资工具与实操等多个核心模块,共4天课程(现场授课及课程汇报,32课时)及不少于两次沙龙交流活动,帮助学员构建起系统性的家族财富管理理念、知识、技能和规划体系,全面提升学员的家族财富风险管理能力。
课程精挑细选,师资配置专业,讲师均来自上海交大及中国著名高校的行业教授、金融机构高管、家族办公室领军者、一二级投资领域专家等。
六、主讲师资
彭诚信:上海交通大学凯原法学院院长
上海交通大学特聘教授、上海高校特聘教授(东方学者);博士生导师,凯原法学院院长、民商法学科带头人。上海交通大学凯原法学院数据法律研究中心主任;人工智能治理与法律研究中心副主任。中国法学会民法学研究会常务理事,上海市法学会民法学研究会副会长。在牛津大学法律系、伦敦政治经济学院法律系、哈佛大学法学院做研究学者,在加州大学伯克利分校法学院、中国台湾地区“中央研究院”法律所研究所高级访问学者,日本北海道大学大学院法学研究科任教。国家社科基金重大项目“大数据时代个人数据保护与数据权利体系研究”首席专家;《现代权利理论研究》(法律出版社2017年版)入选《国家哲学社会科学成果文库》,《民法典与日常生活》入选2020年度“中国好书”,主编“人工智能”法学译丛四辑(共12册);并在《中国法学》、《法学研究》等核心期刊上发表论文数十篇。研究兴趣在民法原理、物权法、数据与个人信息保护等领域。
王桦宇:上海交通大学凯原法学院副教授
北京大学法学博士,上海交通大学凯原法学院副教授、财税法研究中心副主任。上海市税务学会理事,上海市法学会财税法学研究会秘书长,上海市律师协会税法业务研究委员会副主任,国际财税协会(IFA)中国分会委员。最高人民检察院民事行政案件咨询专家,复旦大学经济学院税务专业硕士兼职导师。具备深沪两市独立董事资格,担任多家公司独立董事。国家税务总局政策法规司“税款追征法律问题研究”课题组副组长。著有《两岸税法比较研究》《财富管理与税收法律实务》等论著。
武跃强:国内知名信托公司家族信托荣誉顾问、分部副总经理
南京大学MBA,任国内知名信托公司家族信托荣誉顾问、分部副总经理;财经作家,已出版专著《信托理财轻松学》(北航出版社),《投资信托启示录》(新华出版社)等,在《证券时报》《2 1 世纪经济报道》《新华日报》等发文并作为特邀嘉宾、江苏省私营个体经济协会等荣誉顾问、录制有《解密家族信托》《理财养成术》等线上课程,多次受邀为中国人寿、工商银行、君康集团等金融机构和企业交流分享。
陈 汉:中国政法大学副教授
意大利罗马第二大学法学博士,执教于中国政法大学。现任中国法学会婚姻法学研究会副秘书长,副教授职称。兼职于汉坤律师事务所。从2008年起开始从事法律工作,专长于家事法、家庭财富管理与代际传承等业务。为诸多境内及境外私人银行、信托公司、资产管理公司、投资顾问公司提供家族信托、家族办公室及综合性的财富管理服务。同时为企业家家族与超高净值家庭提供家事法、跨境税务、CRS申报筹划、传承计划、家庭慈善、设立境外信托、设立单一家族办公室或者加入其他家族办公室等诸多个性化服务。同时也为诸多的境内外家族基金会提供合规与法律服务。在争议解决方面,陈汉律师的服务范围从传统的婚姻、继承诉讼,到创业人士及大型民营企业高管的个人风险引发的诉讼,以及保险与信托相关争议。
郑健维:松石家族办公室联合创始人
最早的家族办公室实操及跨境金融服务落地的参与者之一,具备逾十年的离岸金融服务及家族财富管理整体方案实操经验,并协助多家大型财富管理机构及家族办公室落地家族信托,私人银行,资产管理,境外保单等金融服务。
张 辉:江苏汇鸿汇升投资管理有限公司首席投资官
澳洲悉尼大学金融学博士,曾任职于千亿级澳洲国家第一养老金,担任量化分析师、高级投资分析及中国首席代表,拥有澳洲精算协会全执照认证的精算师专业资格,以及15年全球资产配置、FOF和量化投资的相关经验。
周 君:北京市炜衡(深圳)律师事务所合伙人/家族传承律师
周君律师毕业于英国阿伯丁大学,获国际商法硕士学位。深圳市党外知识分子联谊会理事。周君律师从1997年开始从事法律工作,业务范围曾涵盖民商事纠纷,公司并购重组,外商投资,刑事合规,婚姻家事等多个领域,2012年成为深圳市社会组织管理局入库专家,十多年来为多家行业协会、商会以及慈善基金会的合规治理提供法律意见和服务。周君律师现专注于为企业家家族与超高净值家庭提供家族治理、家庭财富风险管理与代际传承、家事法律事务相关服务,在执业之余潜心学习研究华夏优秀的传统文化,在家训、家规、家风的建设,家族文化的梳理和传承,以及二代培养和支持等领域,有自己独特的心得体会和实践经验,并应邀在深圳市图书馆,央企等机构单位和深圳多所名校分享,受到社会各界的一致好评。
饶锦兴:深圳社会组织研究院院长
北师大中国公益研究院特聘研究员,浙江工商大学英贤慈善学院特聘教授,主持“中国基金会评估指标体系建设研究”、“海外慈善捐助及其对中国公益事业发展的影响研究”、“中国培育扶持和依法管理社会组织政策体系研究”、“中国基金会税收优惠政策研究”、“社区基金会培育与运作模式研究(民政部部级课题)”、“深圳市促进慈善事业发展政策研究”、“前海促进港澳及国际性组织集聚发展政策调研”等重要课题,发表多篇学术论文。参与编写《中国基金会发展报告》、《深圳社会组织发展报告》、《深圳市行业协会发展报告》和《深圳市基金会发展报告》,并接受中国扶贫基金会、中国文学艺术基金会、中国社会福利基金会、深圳市社会公益基金会等机构的委托承接公益项目评估任务。
此外,还先后倡议并参与“基金会中心网”和“深圳基金会中心”的筹建工作;负责创建深圳国际公益学院社会政策研究中心等研究平台。
(以上专家均已邀请,但因不可预见因素,具体出席专家请以报到时日程安排表为准)
七、时间地点
【学习时间】
上课时间:2023年12月22-25日,共4天
报到时间:12月22日当天早晨报到并上课。外地学员12月21日先至附近酒店办理入住。
【研修地点】
上海交通大学凯原法学院(具体地址报名后通知)
【研修方式】
除现场授课外,研修班穿插组织优秀企业参访、私董会、投资交流沙龙、专家面对面等活动,提供更多行业圈层活动。
八、研习费用
【学习费用】
研修费用18000元/人,12月20日前报名优惠价为16200元/人,上海交通大学校友及授课师资推荐学员为15300元/人(含教材、讲义、会场、授课费、教学管理费、结业证书等费用)。往返交通费及食宿费自理。
【汇款账户】
在收到交通大学凯原法学院报名确认函后7日内,将培训费全款通过汇款方式汇至上海交通大学账户。发票由上海交通大学统一开具。
【帐户名称】
上海交通大学
帐 号:439059226890
开户银行:中国银行上海市上海交通大学支行
重要提示:务必在备注栏中注明“法学院家族财富+学员姓名”。研修费不包括食宿费用,学员食宿统一安排、费用自理。少于20人不能开班,会课程延期,或按照学校财务流程回退学费。
【扫码报名】
【联系方式】
上海交通大学凯原法学院
联系人:蔺老师 021-62932323;13816692852
邮 箱:linzefeng@sjtu.edu.cn
【证书颁发】
完成教学计划规定课程者颁发上海交通大学非学历教育培训结业证书,且纳入院友序列。学员信息可在上海交通大学非学历官网查询:fxl.sjtu.edu.cn。